---来源网络
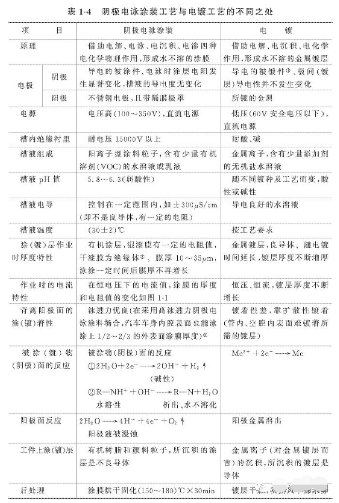
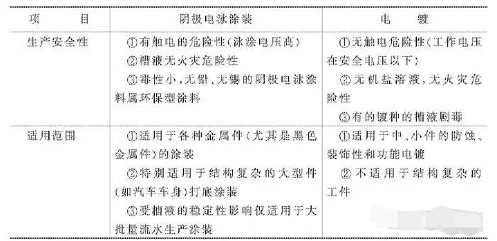
阴极电泳涂装工艺与电镀工艺都是将具有导电性的被涂(镀)件浸渍在水性槽液中作为阴极,在槽中另设置与其相对应的阳极,在两极间通直流电,一定时间后在被涂(镀)件上析出水不溶的涂膜(镀层)。所以阴极电泳涂装工艺与电镀工艺的原理基本相似,但通过详细的对比,二者存在许多本质上的差异,参见下表


①塑料电镀:塑料件是不良导体,在电镀前采用化学方法(如银镜反应)镀上导 电层再电镀上所需的金属镀层。
② 在二次电泳涂装场合,首先泳涂上导电底漆,再泳涂第二层电泳漆。导电底漆 的湿漆膜和干膜都具有导电性。
③据报道,现今已开发成功超高泳透力阴极电泳涂料,在泳涂汽车车身场合能确 保车身内外表面的涂膜厚度基本相同(如内10um/外10um)。且可用超率(UF)和反渗透(R0)装置回收。
④涂膜的附着力强,耐腐蚀性能优异。
⑤电泳工作液的溶剂含量低,无火灾危险。
文章来源于网络
【免责声明】恒兴涂料所转载仅供参考,发布本文之目的在于传播更多信息,恒兴涂料对该资料或使用该资料所导致的结果概不承担任何责任。如有侵权,请联系删除,谢谢。