铝合金热处理状态代号及意义

字体大小:

  铝合金铸件热处理的目的是提高力学性能和耐腐蚀性能,稳定尺寸,改善切削和焊接等加工性能。因为许多铸态铝合金的机械性能不能满足使用要求,除Al-Si系的ZL102,Al-Mg系的ZL302和Al-Zn系的ZL401合金外,其余的铸造铝合金都要通过热处理来进一步提高铸件的机械性能和其它使用性能,那么关于铝合金热处理,你要掌握哪些知识你都清楚吗?


铝合金基本状态代号:


  F自由加工状态:适用于在成型过程中,对于加工硬化和热处理条件特殊的产品,该状态产品的力学性能不作规定(不常见)。

  O退火状态:适用于经完全退火获得最低强度的加工产品(偶尔会出现)。

  H加工硬化状态:适用于通过加工硬化提高强度的产品,产品在加工硬化后可经过(也可不经过)使强度有所降低的附加热处理(一般为非热处理强化型材料)。

  W固熔热处理状态:一种不稳定状态,仅适用于经过固溶热处理后,室温下自然时效的合金,该状态代号仅表示产品处于自然时效阶段(不常见)。

  T热处理状态(不同于F、O、H状态):适用于热处理后,经过(或不经过)加工硬化达到稳定的产品。T代号后面必须跟有一位或多位阿拉伯数字(一般为热处理强化型材料)我们常见的非热处理强化型铝合金后面的状态代号一般是字母H加两位数字,如1100 H14。

 下面简单介绍以下状态代号的含义内容。字母H后面一般跟两位数字:第一位数字表示的就是加工硬化处理的方法。



  H后面的第一位数字有:1,2,3,4

  即H1*H1*表示单纯加工硬化处理

  H2*H2*表示加工硬化及不完全退火

  H3*H3*表示加工硬化及稳定化处理

  H4*H4*表示加工硬化及涂漆处理




  第二位数字表示的就是材料所达到的硬化程度。



  H后面的第二位数字有:1,2,3,4,5,6,7,8,9

  既H*1 0与2之间的硬度

  H*2 1/4硬

  H*3 2与4之间的硬度

  H*4 1/2硬

  H*5 4与6之间的硬度

  H*6 3/4硬

  H*7 6与8之间的硬度

  H*8全硬状态

  H*9超硬状态


  (H后面跟三个数字的情况不多,只有几个。H111表示最终退火后又进行了适量的加工硬化;H112表示适用于热加工成型的产品;H116表示含镁量≥4.0%的5***系合金制成的产品。)

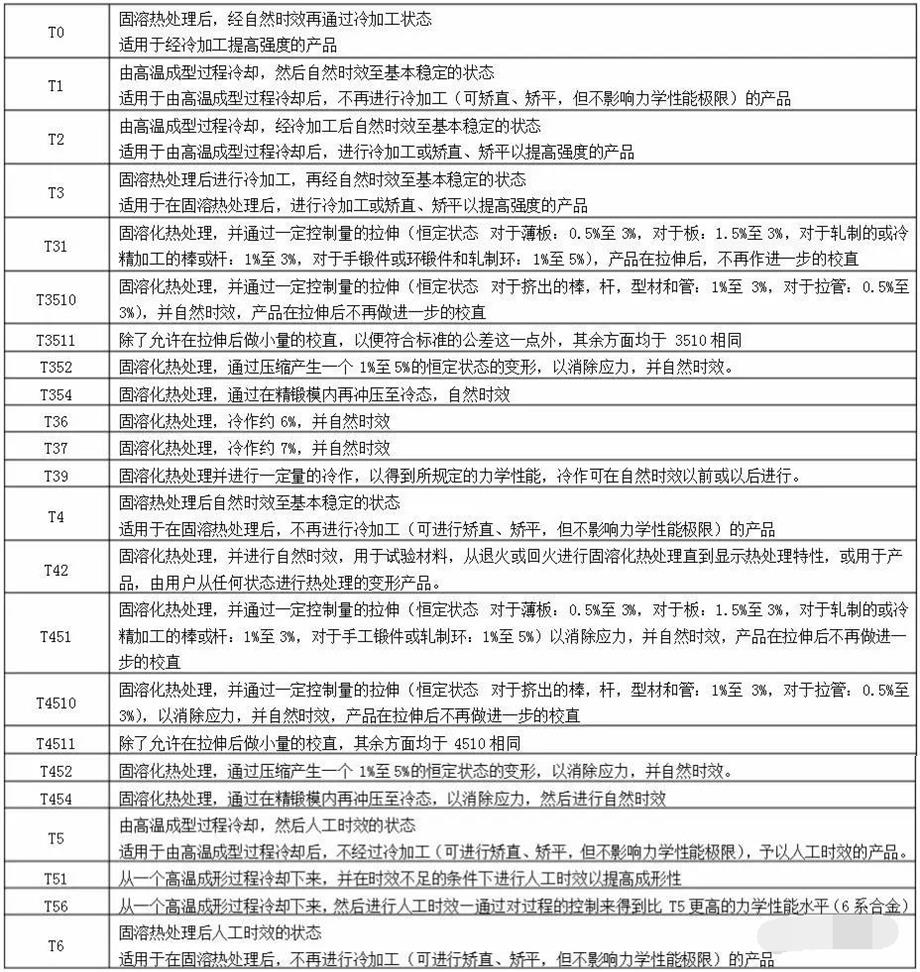
  我们常见的热处理强化型铝合金后面的状态代号一般是字母T后面添加0—10的阿拉伯数字,表示细分状态(称作TX状态),看图表了解更详细的信息!(点击图片放大可查看大图)

热处理状态代号说明与应用

1_看图王.jpg

2_看图王.jpg

3_看图王.jpg

状态及定义

4_看图王.jpg


文章来源于网络


【免责声明】恒兴涂料所转载仅供参考,发布本文之目的在于传播更多信息,恒兴涂料对该资料或使用该资料所导致的结果概不承担任何责任。如有侵权,请联系删除,谢谢。


更新日期:2017-06-22